![]()

【待遇种类】
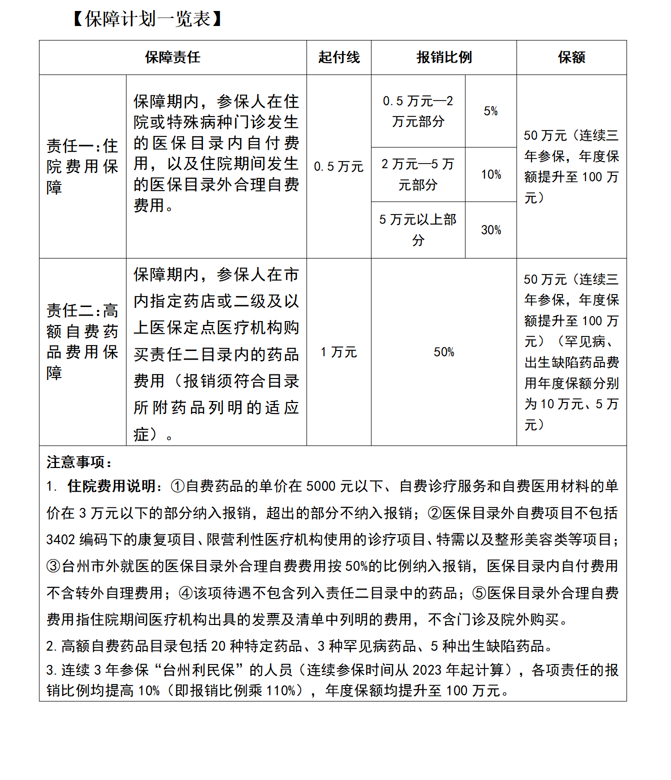
责任一:住院费用保障。在保障期内,参保人在住院或特殊病种门诊发生医保目录内自付费用,以及住院期间发生的医保目录外合理自费费用(自费药品的单价在5000元以下、自费诊疗服务和自费医用材料的单价在3万元以下的部分纳入报销,超出的部分不纳入报销,市外就医的目录外自费费用按50%的比例纳入)。起付线:0.5万元,报销比例:0.5万元—2万元部分报销5%,2万元—5万元部分报销10%,5万元以上部分报销30%,年度保额为50万元;连续三年参保报销比例提高10%(即报销比例乘110%),年度保额提升至100万元。
责任二:高额自费药品费用保障。保障期内,参保人在市内指定药店或二级及以上医保定点医疗机构购买责任二目录内的药品费用(报销须符合目录所附药品列明的适应症)。起付线为1万元,报销比例:1万元以上部分按50%报销,年度保额为50万元。连续三年参保报销比例提高10%(即报销比例乘110%),年度保额提升至100万元(罕见病、出生缺陷药品费用年度保额分别为10万元、5万元)。
注意事项:
1.住院费用说明:①自费药品的单价在5000元以下、自费诊疗服务和自费医用材料的单价在3万元以下的部分纳入报销,超出的部分不纳入报销;②医保目录外自费项目不包括3402编码下的康复项目、限营利性医疗机构使用的诊疗项目、特需以及整形美容类等项目;③台州市外就医的医保目录外合理自费费用按50%的比例纳入报销,医保目录内自付费用不含转外自理费用;④该项待遇不包含列入责任二目录中的药品;⑤医保目录外合理自费费用指住院期间医疗机构出具的发票及清单中列明的费用,不含门诊及院外购买。
2.高额自费药品目录包括20种特定药品、3种罕见病药品、5种出生缺陷药品。
3.连续3年参保“台州利民保”的人员(连续参保时间从2023年起计算),各项责任的报销比例均提高10%(即报销比例乘110%),年度保额均提升至100万元。
【特别约定】
(一)待遇核算
“台州利民保”的待遇核算在享受医疗保险各类基金待遇之后,包括职工医保(不含个人历年账户支付部分)、城乡居民医保、大病保险、医疗救助、公务员补助、侵权人或侵权责任承担方、公费医疗、政府主办补充医疗及其他政府机构获得的医疗费补偿。
(二)转外就医
参保人员在台州市外住院期间产生的“台州利民保”住院费用(责任一)中,医保目录内自付费用不含转外自理费用,医保目录外合理的自费费用按50%计入累计金额。
住院费用保障(责任一)中,医保目录外合理自费费用市外就医报销金额计算如下:
住院费用可报金额=责任一医保目录内费用+实际发生的责任一医保目录外合理自费费用×50%
住院费用可报金额大于0.5万元小于2万元时,报销金额=(住院费用可报金额-0.5万元免赔额)×5%
住院费用可报金额大于2万元小于5万元时,报销金额=(2万元-0.5万元免赔额)×5%+(住院费用可报金额-2万元)×10%
住院费用可报金额大于5万元时,报销金额=(2万元-0.5万元免赔额)×5%+(5万元-2万元)×10%+(住院费用可报金额-5万元)×30%
(三)本保险所指定点医药机构、定点医疗机构
被保险人就诊的定点医药机构应当在中国大陆境内,且需符合台州市基本医疗保险关于定点医药机构的规定。
被保险人就诊的定点医疗机构应当在中国大陆境内,且需符合台州市基本医疗保险关于定点医疗机构的规定。
(四)本保险所指指定药店
本保险所指指定药店以清单形式列明,详见“台州利民保”微信公众号公布的定点药店清单。
(五)其他不予报销情形
1.下列情形,造成被保险人医疗费用支出的,本产品不承担给付保险金的责任。
(1)应当由第三人负担的;
(2)应当从工伤保险、生育保险中支付的;
(3)应当由公共卫生负担的;
(4)在境外就医的;
(5)保险合同中载明的免赔额,保险人不承担给付保险金的责任;
(6)非保单年度内发生出院并结算的医疗费用,保险人不承担给付保险金的责任;
(7)除另有约定外,当地基本医疗保险规定不予支付的事项;
(8)被保险人挂床住院或住院病人应当出院而拒不出院,从医院确定其离院之日起发生的一切医疗费用,保险人不承担给付保险金的责任(“挂床住院”指办理正式住院手续的被保险人,在住院期间每日非24小时在床、在院,包括在住院期间连续若干日无任何治疗,只发生护理费、诊疗费、床位费的情况;
(9)被保险人符合慈善援助用药申请,因被保险人个人原因,导致援助项目申请未通过而发生的药品费用;被保险人通过慈善援助审核,但因被保险人的原因未领取慈善援助药品,视为被保险人自愿放弃本合同项下适用的保险权益;
(10)药品处方与国家药品监督管理局批准的该药品说明书所列明的支付范围约定用法用量不符或相关医学材料不能证明被保险人所患疾病符合使用药品的适应症;
(11)法律、法规、政策、文件规定不予支付的事项,保险人不承担给付保险金的责任;
(12)其他违反浙江省、台州市基本医疗保障政策规定的。
2.被保险人在保险期间停止参加台州市基本医疗保险的,在停止享受基本医疗保障待遇期间发生的医疗费用,不纳入本产品报销范围。
3.当次手术或住院基本医疗保险整体不予报销的情形。
4.各种教学性、科研性和临床验证性的诊疗项目费用,本产品不予支付。
具体保险利益以“台州利民保”公众号发布的为准
联系电话
微信扫一扫
